皇冠信用網 _官方:江苏女足主帅陈婉婷发表不负责任言论,停赛1场罚款5000元
时间:2025-08-08 阅读:7194 评论:152
皇冠体育直播(www.hgty.us)-开会_员出_租平_台,皇冠信用网/—开会员账号—(招登1登2登3(平台出售,
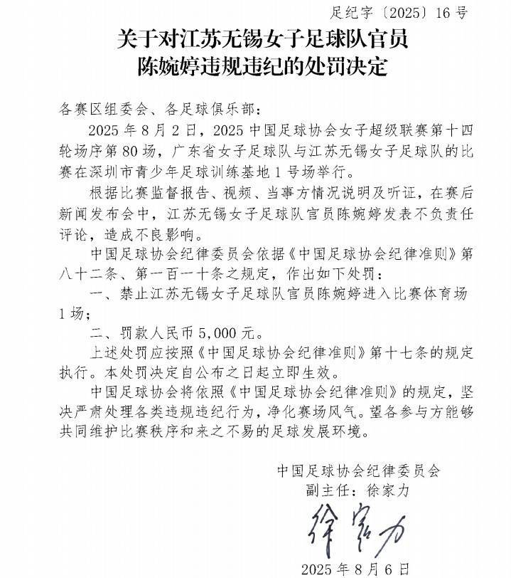
直播吧8月8日讯 中国足协官方消息,对江苏女足主教练陈婉婷停赛1场罚款5000元皇冠信用網 。
足协官方表示,8月2日,中女超第14轮广东省女足对阵江苏无锡女足赛后新闻发布会,江苏无锡女足官员陈婉婷发表不负责任言论,造成不良影响皇冠信用網 。
根据纪律准则的规定,中国足协禁止江苏女足官员陈婉婷进入比赛体育场1场,罚款人民币5000元皇冠信用網 。
猜你喜欢
- 2026-03-10外围足球代理怎么申请 _伊朗:使用超重型导弹打击美国和以色列,以此向最高领袖穆杰塔巴·哈梅内伊致敬
- 2026-03-09网上买篮球 _“霸总”围猎中老年女性,人大代表急了
- 2026-03-08世界杯足球平台出租电话 _开门黑!中超-钟义浩27秒闪击武磊破门被吹 海港1-2河南
- 2026-03-07138信用盘出租 _福建省委书记提到了一句歌词
- 2026-03-04足球外盘在哪里可以买 _伊朗的打法让外界超出预期,以色列与美国发生严重分歧,特朗普陷入两难
- 2026-03-03足球信用网平台 _刚刚!暴跌15000点,崩盘熔断
- 2026-03-02世界杯足彩怎么投注 _科威特国防部:多架美国军机坠毁
- 2026-03-01哈梅内伊遇害_特朗普称哈梅内伊已死 以官员:遗体被找到
- 2026-02-28皇冠賬號註冊 _三代同堂!央视首次出现歼-11、歼-11BS、歼-11BG同框画面
- 2026-02-23皇冠ag hga050 _存1000元比存20万元利率高,银行用“吃奶劲”抢压岁钱
- 2026-02-23皇冠信用盘额度 _中东大战只差一道令,特朗普访华前欲拿下伊朗,增加对华谈判筹码
- 2026-02-22皇冠足球比分 _尼克斯108-106火箭:五次抢断、三次犯规逆转取胜



网友评论